
长期以来,肺纤维化始终是医学界一道棘手的难题——患者的肺部组织逐渐被异常沉积的纤维物质所替代,仿佛被水泥层层包裹,每一次呼吸都变得异常沉重。尽管现有抗纤维化药物(如吡非尼酮、尼达尼布)可在一定程度上延缓疾病进展,但其疗效仍较为有限,且常伴随不容忽视的副作用。
近年来,随着细胞治疗技术的飞速发展,干细胞疗法为肺纤维化的治疗打开了新思路。更令人振奋的是,一项由清华大学精准医学研究院、解放军总医院第一医学中心联合海南医学院第一附属医院呼吸科、首都医科大学等多机构共同完成的研究,近日在国际知名期刊《Signal Transduction and Targeted Therapy》(Nature子刊)上发表。该研究创新性地采用雾化吸入方式递送干细胞来源的细胞外囊泡(Extracellular Vesicles, EVs),并在人类肺纤维化患者中首次验证了其安全性及初步治疗效果。
传统的治疗手段,如地塞米松或吡非尼酮,只能勉强“减速”病情,却无法真正“掉头”逆转那些顽固的疤痕。面对这一被称为“不是癌症的癌症”的疾病,医学界一直在黑暗中摸索希望的火光。

如今,清华大学基础医学院常智杰教授团队,联合海南医科大学第一附属医院徐璐教授、中国人民解放军总医院晏沐阳教授,在顶尖期刊《Signal Transduction and Targeted Therapy》上发布了一项突破性研究:
通过雾化吸入人脐带间充质干细胞来源的外泌体(hUCMSC-EVs),肺纤维化治疗迎来了令人振奋的转机!这项研究不仅验证了这种“纳米修复小包裹”的安全性,还首次证明了它在逆转肺纤维化症状上的惊人潜力。

这项研究的“主角”是一种名为hUCMSC-EVs的细胞外囊泡,来自健康新生儿脐带的间充质干细胞。研究团队打造了一套严苛的GMP级生产体系,设定了4个关键质量控制点(CQCPs),确保这些“修复小包裹”:
绝对无菌:零微生物污染,安全可靠。
超高纯度:多重纯化技术,去除一切杂质。
生物活性强:富含miRNA、蛋白质等“修复指令”,活性完好。
形态稳定:即使经过雾化,电镜下依然完好无损。
更令人惊叹的是,雾化吸入的给药方式让这些纳米级小包裹直达肺部病灶,精准高效,完全避免了传统药物全身循环的副作用风险!
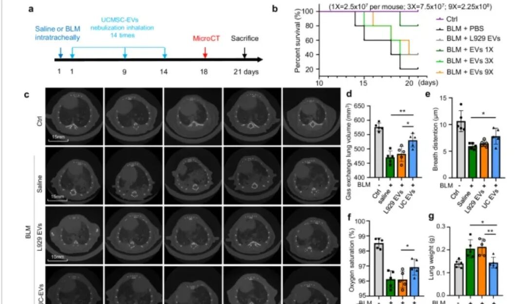
动物实验:从“绝境”到“新生”
在博来霉素诱导的肺纤维化小鼠模型中,hUCMSC-EVs展现了近乎奇迹的效果:
生存率飙升:原本只有20%存活率的小鼠,治疗后生存率暴增至80%!
肺功能复苏:肺容积显著恢复,血氧饱和度蹭蹭上涨,呼吸顺畅了许多。
疤痕消融:纤维化标志物(如Col1a1、纤维连接蛋白)表达显著下降,肺组织损伤明显减轻。
影像学突破:micro-CT显示肺组织密度降低,支气管扩张减轻。
最佳剂量明确:2.5E+7颗粒/鼠为最佳剂量,无任何急性毒性。

研究团队开展了一项随机、单盲、安慰剂对照的I期临床试验(编号MR-46-22-004531, ChiCTR2300075466),招募了24名经高分辨率CT确诊为肺纤维化的患者,分为两组:一组接受常规治疗加雾化hUCMSC-EVs,另一组仅加吸生理盐水(安慰剂)。结果令人振奋:
所有患者耐受良好,无严重不良反应。
血常规、肝肾功能等关键指标稳定,炎症标志物(如IL-6)无异常升高。
尤其对高龄患者(最大79岁)来说,安全性令人安心。

肺功能提升:实验组的用力肺活量(FVC)平均提升12.5%(对照组仅3.2%),最大自主通气量(MVV)也显著改善。
咳嗽减轻:圣乔治呼吸问卷(SGRQ)和莱斯特咳嗽问卷(LCQ)评分大幅优化,患者日常活动更轻松,生活质量显著提高。
影像学惊喜:两位炎症后肺纤维化患者的HRCT显示,纤维化病灶显著消退——这几乎是传统药物无法企及的突破!
整体获益:83.3%的实验组患者(10/12)至少3项指标改善,对照组仅16.7%(2/12)。
作用机制
外泌体能够精准调控 Toll 样受体(TLR)等关键信号通路,通过抑制肿瘤坏死因子、白细胞介素 - 6等促炎细胞因子的释放,有效缓解炎症反应;另一方面可增强巨噬细胞、T 淋巴细胞等免疫细胞的吞噬能力与杀伤活性,提升机体对病原体的清除效率 干细胞外泌体天然携带肝细胞生长因子(HGF)、表皮生长因子(EGF)等多种功能性生长因子及细胞因子,可直接作用于受损肺组织,刺激肺泡上皮细胞增殖与分化,加速肺泡结构的修复与重建 外泌体凭借其天然的生物膜结构与表面特异性蛋白,具备优异的靶向识别能力,可高效负载功能性RNA(如miRNA、mRNA)、治疗性蛋白质或小分子药物。 干细胞外泌体在呼吸系统疾病治疗中表现出快速、高效、安全的显著优势,不仅可缓解气道炎症、抑制纤维化进展,还能促进肺组织再生和功能恢复。随着临床应用的不断推进,外泌体雾化疗法有望成为肺纤维化、慢性阻塞性肺病、肺结节等患者的新选择。